SCOOTER-REMONT.COM - самостоятельное обслуживание, ремонт, тюнинг скутеров и мопедов. Решение проблем, обмен информацией, общение

Часовой пояс: UTC + 3 часа




Начать новую тему Ответить на тему  [ Сообщений: 63 ] 

На страницу Пред.  1, 2, 3, 4  След.

Автор Сообщение
СообщениеДобавлено: 29 ноя 2023, 08:45 
Не в сети
Опытный
Опытный
Зарегистрирован: 17 сен 2023, 08:03
Сообщений: 95
Транспорт: Yamaha Grand Axis 100
Пункты репутации: 127
Мотолюбитель
1. "До 19 В" - многовато, скорее всего это амплитудное, раз "при добавлении конденсатора". Нас интересует действующее (среднеквадратичное) значение, которое будет в 1,41 раза меньше, т.е. всего 13,5 В. Так что "литий простит". :a_g_a:
2. На моём японском РН всё в порядке: поддерживает 14,6 В. Но китай есть китай, м/б действительно плохо держит норму. Тогда выход простой - параллельный стабилизатор напряжения. Делается на нескольких деталях за один вечер.


Вернуться наверх
 Профиль  
 
СообщениеДобавлено: 29 ноя 2023, 18:54 
Не в сети
Мотомастер
Мотомастер
Зарегистрирован: 25 авг 2022, 10:52
Сообщений: 379
Транспорт: Racer BWS QMB 139 / VENTO SMART II
Пункты репутации: 535
МотолюбительМотолюбитель
Alast писал(а):
2. На моём японском РН всё в порядке: поддерживает 14,6 В. Но китай есть китай, м/б действительно плохо держит норму. Тогда выход простой - параллельный стабилизатор напряжения. Делается на нескольких деталях за один вечер.


Проще регулятор новый собрать на TL431, чем параллельный стабилизатор делать.


Вернуться наверх
 Профиль  
 
СообщениеДобавлено: 29 ноя 2023, 21:00 
Не в сети
Опытный
Опытный
Зарегистрирован: 17 сен 2023, 08:03
Сообщений: 95
Транспорт: Yamaha Grand Axis 100
Пункты репутации: 127
Мотолюбитель
1. Для начала надо правильно измерить напряжение с родным РН, а не смотреть по амплитудному (см. выше). Скорее всего, ничего делать и не придётся.
2. На одном 431 ты ничего не соберёшь, а полная схема с ним достаточной мощности - это и будет параллельный стабилизатор. И ничем проще он не станет. Да и не нужен вообще (см. пункт 1). :-ok-:


Вернуться наверх
 Профиль  
 
СообщениеДобавлено: 30 ноя 2023, 06:16 
Не в сети
Мотомастер
Мотомастер
Зарегистрирован: 25 авг 2022, 10:52
Сообщений: 379
Транспорт: Racer BWS QMB 139 / VENTO SMART II
Пункты репутации: 535
МотолюбительМотолюбитель
2. На одном 431 ты ничего не соберёшь, а полная схема с ним достаточной мощности - это и будет параллельный стабилизатор. И ничем проще он не станет. Да и не нужен вообще (см. пункт 1).

Схемку РН накидаю, посмотрите, где будут "косяки" скажите, хорошо ?


Вернуться наверх
 Профиль  
 
СообщениеДобавлено: 30 ноя 2023, 08:36 
Не в сети
Опытный
Опытный
Зарегистрирован: 17 сен 2023, 08:03
Сообщений: 95
Транспорт: Yamaha Grand Axis 100
Пункты репутации: 127
Мотолюбитель
Раз есть такое желание, зачем изобретать велосипед? Вот здесь и готовая схема, и результаты её испытаний:
https://www.moto.com.ua/forum/topic-150 ... 79/#783432


Вернуться наверх
 Профиль  
 
СообщениеДобавлено: 30 ноя 2023, 11:38 
Не в сети
Мотомастер
Мотомастер
Зарегистрирован: 25 авг 2022, 10:52
Сообщений: 379
Транспорт: Racer BWS QMB 139 / VENTO SMART II
Пункты репутации: 535
МотолюбительМотолюбитель
Alast писал(а):
Раз есть такое желание, зачем изобретать велосипед? Вот здесь и готовая схема, и результаты её испытаний:
https://www.moto.com.ua/forum/topic-150 ... 79/#783432

Не нравится мне эта схема тем, что надо генератор переделывать.


Вернуться наверх
 Профиль  
 
СообщениеДобавлено: 30 ноя 2023, 13:00 
Не в сети
Опытный
Опытный
Зарегистрирован: 15 ноя 2023, 13:08
Сообщений: 101
Транспорт: Honda Dio AF34
Пункты репутации: 10
Мотолюбитель
Я еще у себя такое заметил, у меня в скутере есть тумблер включения передней фары, если выключить фару,
То напряжение на аккумуляторе во время работы не будет превышать 14.5 вольт, если же включить фару, то напряжение вырастет до 14.8 вольт и не больше, что тоже норма для хонды


Вернуться наверх
 Профиль  
 
СообщениеДобавлено: 30 ноя 2023, 17:44 
Не в сети
Главный мотомеханик
Главный мотомеханик
Зарегистрирован: 28 сен 2018, 20:23
Сообщений: 791
Транспорт: honda lead 90
Пункты репутации: 2100
МотолюбительМотолюбительМотолюбительМотолюбительМотолюбительМотолюбительМотолюбительМотолюбитель
Yrse писал(а):
Я еще у себя такое заметил, у меня в скутере есть тумблер включения передней фары, если выключить фару,
То напряжение на аккумуляторе во время работы не будет превышать 14.5 вольт, если же включить фару, то напряжение вырастет до 14.8 вольт и не больше, что тоже норма для хонды
Нагрузка на генератор от фары, или от нагрузочного резистора, когда фара выключена, немного отличается, отсюда и разница. И поставьте оригинальный регулятор-выпрямитель. :a_g_a: Это лучше, чем добавлять к куче китайских деталей ещё одну кучу китайских деталей под названием "параллельный выпрямитель", что повысит вероятность отказа всей этой лабуды в разы. :ni_zia:


Вернуться наверх
 Профиль  
 
СообщениеДобавлено: 30 ноя 2023, 18:31 
Не в сети
Опытный
Опытный
Зарегистрирован: 17 сен 2023, 08:03
Сообщений: 95
Транспорт: Yamaha Grand Axis 100
Пункты репутации: 127
Мотолюбитель
Yrse писал(а):
Я еще у себя такое заметил, у меня в скутере есть тумблер включения передней фары, если выключить фару,
То напряжение на аккумуляторе во время работы не будет превышать 14.5 вольт, если же включить фару, то напряжение вырастет до 14.8 вольт и не больше, что тоже норма для хонды

На Хонде 34 головной свет НЕ отключается. Если там стоит самопал, то при отключении фары, нагрузка на РН резко возрастает, так как он должен рассеять мощность, которую потребляла фара. Правильно в этом случае ставить нагрузочный резистор, который включается вместо фары. На Ямахе для этого ставил мощные остеклованные резисторы, когда переделывал коммутацию на ходовые огни / фара. Что там у тебя сделано - ХЗ, судя по тому, что напряжение реагирует наоборот.


Вернуться наверх
 Профиль  
 
СообщениеДобавлено: 30 ноя 2023, 18:47 
Не в сети
Мотомастер
Мотомастер
Зарегистрирован: 25 авг 2022, 10:52
Сообщений: 379
Транспорт: Racer BWS QMB 139 / VENTO SMART II
Пункты репутации: 535
МотолюбительМотолюбитель
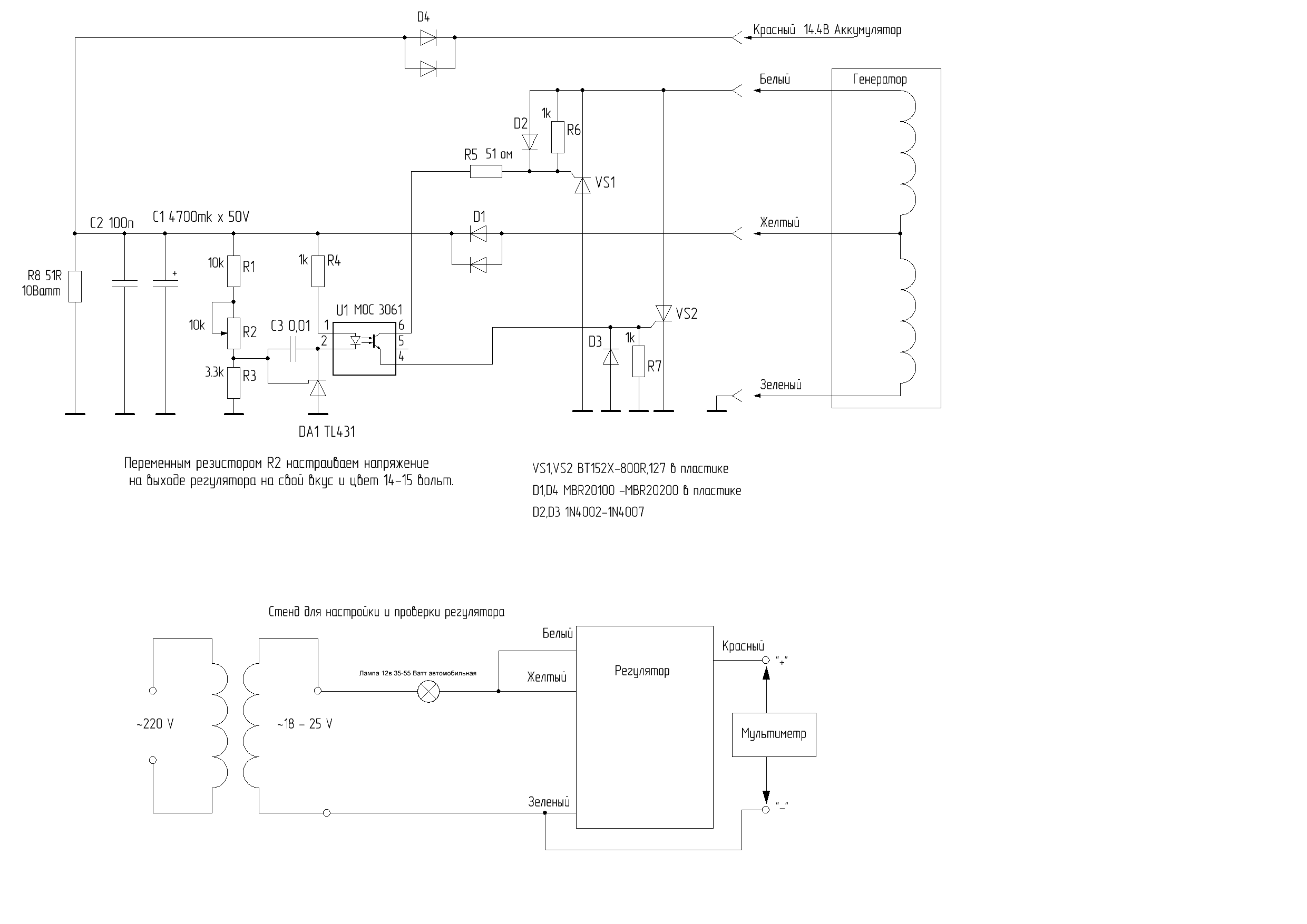
Схемку регулятора накидал.


Вложения:
Регулятор скутер.GIF
Регулятор скутер.GIF [ 50.18 KiB | Просмотров: 5776 ]
Вернуться наверх
 Профиль  
 
СообщениеДобавлено: 30 ноя 2023, 21:18 
Не в сети
Опытный
Опытный
Зарегистрирован: 17 сен 2023, 08:03
Сообщений: 95
Транспорт: Yamaha Grand Axis 100
Пункты репутации: 127
Мотолюбитель
С нижней обмотки (желтый-зелёный) через диоды D1 положительная полуволна идёт на схему управления и как силовая потребителям (АКБ). Верхняя обмотка (белый провод) попросту висит в воздухе и ничего не питает.


Вернуться наверх
 Профиль  
 
СообщениеДобавлено: 30 ноя 2023, 21:48 
Не в сети
Мотомастер
Мотомастер
Зарегистрирован: 25 авг 2022, 10:52
Сообщений: 379
Транспорт: Racer BWS QMB 139 / VENTO SMART II
Пункты репутации: 535
МотолюбительМотолюбитель
зеленый-желтый эта рабочая обмотка.
зеленый-белый это регулирующее обмотка, шунтируемая тиристорами. Обратная связь для регулировки берется с
зеленый-желтый.
Схему нарисовал опираясь на штатную схему. Как в штатной однополупериудный выпрямитель + регулировку сделал
на ТL431 стабильней будет.


Вернуться наверх
 Профиль  
 
СообщениеДобавлено: 30 ноя 2023, 22:18 
Не в сети
Опытный
Опытный
Зарегистрирован: 17 сен 2023, 08:03
Сообщений: 95
Транспорт: Yamaha Grand Axis 100
Пункты репутации: 127
Мотолюбитель
Anton_77 писал(а):
...зеленый-белый это регулирующее обмотка, шунтируемая тиристорами.

Что она регулирует (белый-жёлтый), если этой частью никуда не подключена ? Ну шунтируется она и что? Её в твоей схеме можно вообще убрать, и всё будет также на одной полуволне от нижней обмотки работать.

P/s/ Возможно белый провод ещё куда-то идёт, что ты не нарисовал... Или обмотки в противофазе намотаны?


Вернуться наверх
 Профиль  
 
СообщениеДобавлено: 30 ноя 2023, 23:14 
Не в сети
Мотомастер
Мотомастер
Зарегистрирован: 25 авг 2022, 10:52
Сообщений: 379
Транспорт: Racer BWS QMB 139 / VENTO SMART II
Пункты репутации: 535
МотолюбительМотолюбитель
P/s/ Возможно белый провод ещё куда-то идёт, что ты не нарисовал...

Никуда он не идет.В штатной схеме с этого провода через диод аккумулятор заряжается, и это вся его нагрузка,
реле поворотов не в счет.


Вложения:
регулятор оригинал.jpg
регулятор оригинал.jpg [ 42.04 KiB | Просмотров: 5765 ]
Вернуться наверх
 Профиль  
 
СообщениеДобавлено: 30 ноя 2023, 23:21 
Не в сети
Опытный
Опытный
Зарегистрирован: 17 сен 2023, 08:03
Сообщений: 95
Транспорт: Yamaha Grand Axis 100
Пункты репутации: 127
Мотолюбитель
"В штатной схеме с этого провода через диод аккумулятор заряжается, и это вся его нагрузка".

Так значит, в штатной схеме он идёт на АКБ и тем самым верхняя обмотка имеет полезную нагрузку. У тебя не имеет никакой.


Вернуться наверх
 Профиль  
 
СообщениеДобавлено: 01 дек 2023, 00:12 
Не в сети
Мотомастер
Мотомастер
Зарегистрирован: 25 авг 2022, 10:52
Сообщений: 379
Транспорт: Racer BWS QMB 139 / VENTO SMART II
Пункты репутации: 535
МотолюбительМотолюбитель
Alast писал(а):
"В штатной схеме с этого провода через диод аккумулятор заряжается, и это вся его нагрузка".

Так значит, в штатной схеме он идёт на АКБ и тем самым верхняя обмотка имеет полезную нагрузку. У тебя не имеет никакой.

На белый провод резистор 50ом подкину.
У меня сейчас схема сделана так:
Стоит штатный регулятор
На белый провод подвешен резистор 47ом.
Зарядку на аккумулятор беру с желтого провода через внешний диод.
Напряжение на аккумуляторе поднимается до 16,5 вольт, при включённом ближнем падает до 15 вольт.
все время с ближним ездить не будешь.
До переделки на аккумулятор приходило 19вольт.
"Криво", конечно работает переделка, но это лучше чем 19вольт.
Поэтому и решил РН сделать правильный пока зима.


Вернуться наверх
 Профиль  
 
СообщениеДобавлено: 01 дек 2023, 00:18 
Не в сети
Мотомастер
Мотомастер
Зарегистрирован: 25 авг 2022, 10:52
Сообщений: 379
Транспорт: Racer BWS QMB 139 / VENTO SMART II
Пункты репутации: 535
МотолюбительМотолюбитель
Alast писал(а):
Anton_77 писал(а):
...
P/s/ Возможно белый провод ещё куда-то идёт, что ты не нарисовал... Или обмотки в противофазе намотаны?

Если верить источникам то намотаны в противофазе.


Вернуться наверх
 Профиль  
 
СообщениеДобавлено: 01 дек 2023, 06:44 
Не в сети
Опытный
Опытный
Зарегистрирован: 17 сен 2023, 08:03
Сообщений: 95
Транспорт: Yamaha Grand Axis 100
Пункты репутации: 127
Мотолюбитель
Anton_77 писал(а):
....На белый провод резистор 50ом подкину. Напряжение на аккумуляторе поднимается до 16,5 вольт, при включённом ближнем падает до 15 вольт. До переделки на аккумулятор приходило 19вольт. "Криво", конечно работает переделка, но это лучше чем 19вольт.

Если это правильные вольты (Вэфф), то улучшение есть. Там импульсное напряжение, обычным китайским тестером мерить нельзя.


Вернуться наверх
 Профиль  
 
СообщениеДобавлено: 01 дек 2023, 09:33 
Не в сети
Мотомастер
Мотомастер
Зарегистрирован: 25 авг 2022, 10:52
Сообщений: 379
Транспорт: Racer BWS QMB 139 / VENTO SMART II
Пункты репутации: 535
МотолюбительМотолюбитель
Если это правильные вольты (Вэфф), то улучшение есть. Там импульсное напряжение, обычным китайским тестером мерить нельзя.

Я мерил UNI-T UT133A .
Стрелочный вроде как Вэфф показывает, или я вру, сейчас везде цифровые.)))
Есть у меня старенький Ц20(квадратный, более новое исполнение) который, был мой самый первый тестер.


Вернуться наверх
 Профиль  
 
СообщениеДобавлено: 01 дек 2023, 10:29 
Не в сети
Опытный
Опытный
Зарегистрирован: 17 сен 2023, 08:03
Сообщений: 95
Транспорт: Yamaha Grand Axis 100
Пункты репутации: 127
Мотолюбитель
Нет, эти не годятся, на импульсных сигналах показывают температуру на Луне :-). Нужен или стрелочный СРЕДНЕКВАДРАТИЧНЫЙ вольтметр или цифровой тестер с фукцией TRue RMS. У меня эта функция встроена даже в осциллограф.


Вернуться наверх
 Профиль  
 
Показать сообщения за:  Сортировать по:  
Начать новую тему Ответить на тему  [ Сообщений: 63 ] 

На страницу Пред.  1, 2, 3, 4  След.


Часовой пояс: UTC + 3 часа


Кто сейчас на форуме

Сейчас этот форум просматривают: нет зарегистрированных пользователей и гости: 1





© 2010-2026 scooter-remont.com   О сайте Контакты   Политика конфиденциальности