Anton_77 писал(а):
"прицепить тиристор с "обвесом" то получится коммутатор...   ...затянуть емкостью процесс до плавнонарастающего угла в 30 градусов
Так не честно!
У меня закономерный вопрос: Как ты (мона на "ты"?) умудряешься мои мысли воровать?  
   
   
 Там исполнение DC. Его, как два пальца намочить, и обвес тиристорный приклеить, и +12V для этой вставки изобразить, и ёмкостную задержку вляпать, и в исполнении он много проще. Получится полновесный AC CDI
Вот задал думку... Толи фашиста ещё раз повторить (он с форума немчуры, хотя про mDj энергии искры засветился на англоязычном "наш пострел везде поспел"), толи сразу с приставкой играться. Буду думу - думать... В общем, реплика с засранца,... пардон, иностранца изготовлена. И признаки жизни подаёт (реально, на мопедосе, на прокрутке реверсом шуруповёртом и со стробоскопом), первую искру изобразил там где надо (-12*УОЗ)... Ждём тепла (ночью снег выпал  

  ), да и первый пуск после зимовки +бензин, +надо целый день выделить для нормального и подробного графика со стоком и "инсультом" (фотки посмотришь, поймёшь, почему он "инсульт")  
  Ну и всем, и познавательно да и поржать  
 Вложение:
			
			bosch.jpg [ 484.31 KiB | Просмотров: 3814 ]
		
		
	 Поздравляю всех!
Дак вот как выглядит одна/шестнадцатая от двигуна W-образного, 16-горшкового ДВС с машинки F1 по версии солидного и авторитетного справочника BOSCH 
  
  
Ладно, вернёмся к нашим баранАм:
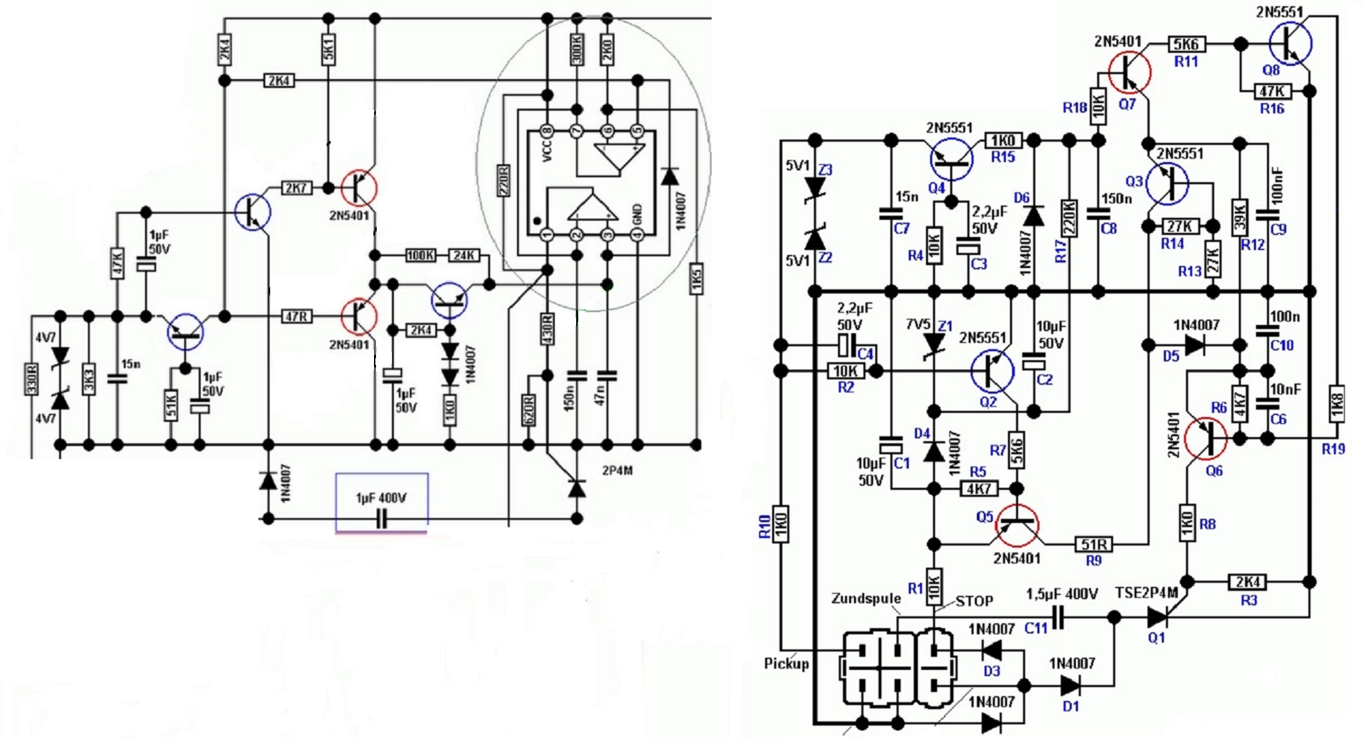
Вложение:
			
			комм4.jpg [ 201.96 KiB | Просмотров: 3814 ]
		
		
	 С чего начинается театр? "с вешалки" (С)Луначарский. А с чего начинается коммутатор:... С разъёма!!! О как! Блин, были фотки как делал... Хрен найду... Не помышлял ещё об опубличивании. На словах. Вырезал из обычной рыбной консервы прямой кусок. Зашкурил от пищевого защитного лака с обоих сторон. Накромсал  полоски шириной, как родные копыта на стоковом коммуте. Сложил в двое каждую. Каплю паяльной кислоты +паяльник, +припой. Получились будущие PINы (копыта). И жёсткие, и лужение. Припаял к каждому по отрезку провода. Перекрыл торец снятого со штатного коммута разъём "мама" кусочком бумаги и проколол в разъём ответные PINы "папа". Всё прям на мопеде. Виток с небольшим не широким скотчем по разъёму, так чтоб в сторону огрызков проводов получился колодец. Развёл, совсем чуть-чуть эпоксидки. Выждал, пока смола стала гуще мёда, и немного заполнил колодец. На следующий день извлёк. За счёт высокой вязкости (густоты) смола ущерба разъёму мопеда не нанесла. Не хочет густая во все щели лезть. Далее подробно не буду. Опасный момент описал. Дальше пайка/эпитеты... Опять пайка/междометия... Внимательный осмотр, междометия/эпитеты... Устранение косяков и окончательная заливка в картонный, заранее приготовленный корпус...
Посмотрел, что вышло и ахнул...
Вложение:
			
			инсульт.jpg [ 83.27 KiB | Просмотров: 3814 ]
		
		
	 Дак вот что произойдёт с моим ДВС, если воткну в мопед этого военнопленного фашиста... Тут и штрих-код имеется...  
   
   
 В прошлой жизни это была пачка сигарет BOND
Всем улыбнуться от души
Яшшо про опасные манипуляции: 
НИКОГДА НЕ КРУТИТЕ ДВС со включенным зажиганием и снятым ВВ проводом со свечи !!! Если такая необходимость есть, то впёхиваем любую, хоть вывернутую свою, свечу (без компрессионного сопротивления ещё и ловчее крутить, осиливает шуруповёрт реверсным, против часовой, вращением), по резьбе на свечу оголённый провод, второй кончик провода на массу. Под шляпку любого замассированного  болтика. Там энергии - вагон будет. Причём, товарный. Хоть в kV, хоть в mDj, хоть в "других" попугаях. Энергия в никуда, в космос, уходить не умеет. Рано или поздно она найдёт кротчайший путь, выстрелив межвитково, прямо в катушке. "Что один человек построил, второй завсегда сломать сможет" (С)Кузнец из "Граф Калиостро"  

  пожалейте свой (родительский) кошелёк (в чате много подростков).
Пользователю Anton_77 : "А Вас, Штирлиц, я попрошу остаться!" (С)12 мгновений  
 Ща я упорядочу мысли. Изображу для наглядности... Есть идеи, применимые и на "Инсульт II" (рецедив, однако получается...) и на приставке. Да и перекусить пора. Мож, завтра опубличу. Мысли ещё дозревают в голове...